-
-
HOT
HOT
HOT
HOT
HOT
HOT
HOT
全国热线:40088-36577
365企业中心
www.36577.com
-
因为专注,所以专业!
-
联系我们
CONTACT US
商标转让
商标转让形式:合同转让、继受转让、因行政命令而发生的转让。
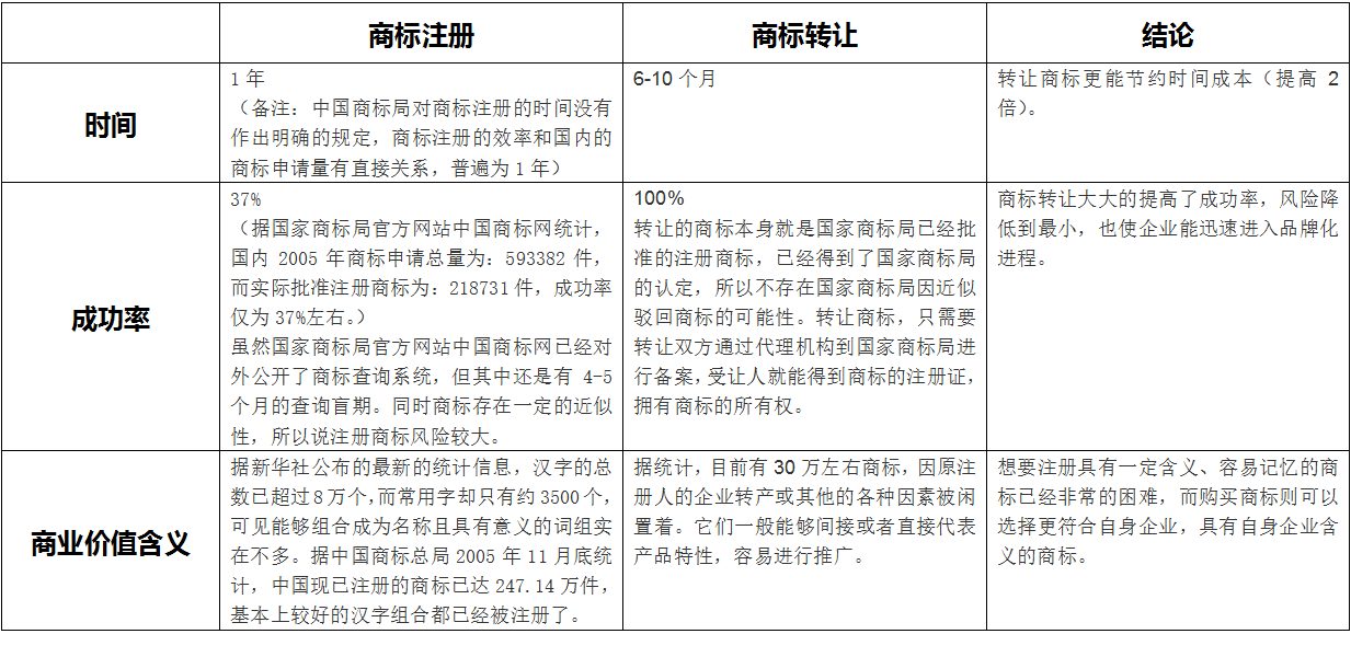
转让优势对比
HOT
HOT
HOT
HOT
HOT
HOT
HOT
全国热线:40088-36577
365企业中心
www.36577.com
因为专注,所以专业!
联系我们
CONTACT US
商标转让
商标转让形式:合同转让、继受转让、因行政命令而发生的转让。
转让优势对比
